- '
- PRÉSENTATION
HISTORIQUE
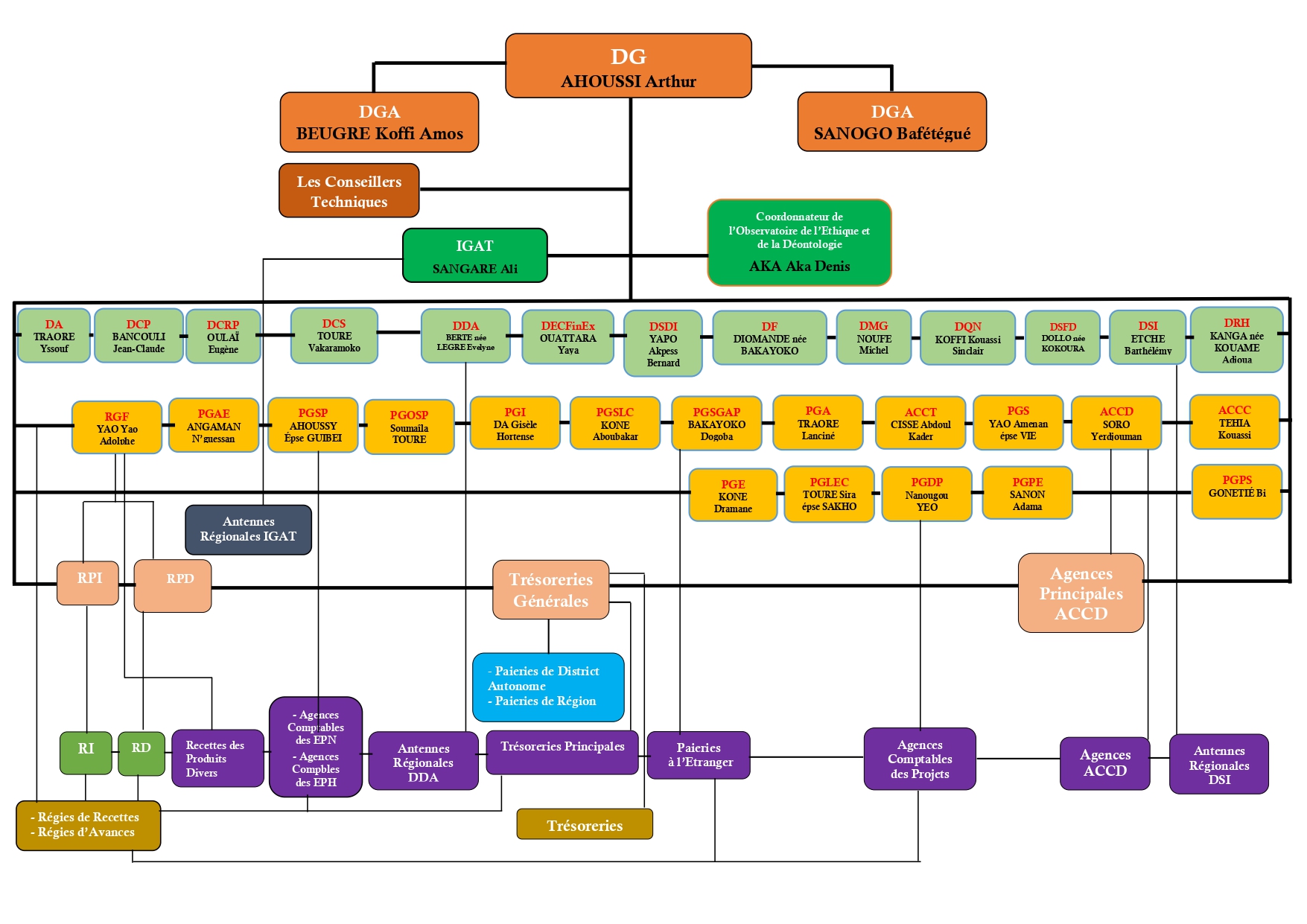
ORGANISATION
ÉQUIPES DIRIGEANTES
DISTINCTIONS
- POLITIQUE MANAGÉRIALE
VISIONS DE LA DIRECTION GÉNÉRALE
PLANS STRATÉGIQUES DE DÉVELOPPEMENT
NOTES D’ORIENTATION
CERTIFICATION GLOBALE TRÉSOR PUBLIC
- RÉFORMES
FINANCES PUBLIQUES
QUALITÉ ET CONTRÔLE INTERNE
POLITIQUE DU GENRE
SYSTÈME D’ÉVALUATION DES PERFORMANCES
POLITIQUE DE LUTTE CONTRE LA FRAUDE ET CARTOGRAPHIE
- PUBLICATIONS
LE TRÉSORIER
MANUELS ET DÉPLIANTS
CODE D’ÉTHIQUE ET DE DÉONTOLOGIE
- GESTION DE LA RELATION CLIENT
OBSERVATOIRE
BAOBAB
CENTRE D’ECOUTE
- CONTACTS
- DOCUMENTS PUBLICS
- FAQ
- SOUMETTRE UNE PRÉOCCUPATION
- Search


